2.2 MCP协议¶
学习目标¶
- 理解协议在AI中的作用。
- 掌握MCP的核心概念及应用。
- 分析MCP与Function Calling的差异,并解释为什么MCP可以降低对大模型Function Calling能力的要求。
一、MCP协议¶
MCP(Model Context Protocol,模型上下文协议)是由 Anthropic 在2024年1月提出的一套开放协议,旨在实现大型语言模型(LLM)与外部数据源和工具的无缝集成,用来在大模型和数据源之间建立安全双向的链接。 Anthropic的愿景,希望把MCP协议打造成AI世界的“Type-C”接口,可以通过MCP协议工具、数据链接起来,达类似HTTP协议的那种通用程度。
1 为什么要引入MCP协议¶
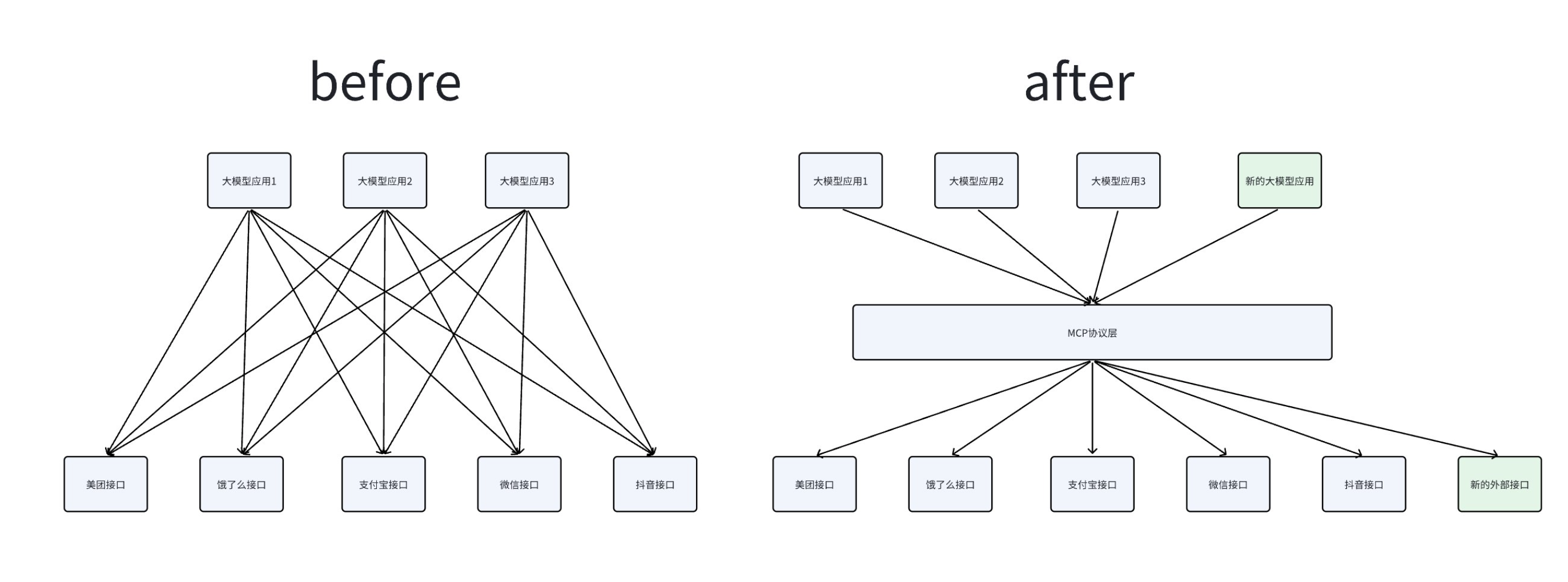
在前面的所有工具调用例子中,工具描述都是由大模型应用的开发者来负责的。这里引入两个问题:
-
每个人都由自己对工具的理解,每个人的描述方式不一致,怎样保证工具调用的质量是稳定的?
-
每次开发新应用,都要重新写一遍工具描述,引入了太多重复的工作。

核心原因在于:对工具的描述是一个繁琐而复杂的过程,这项工作只有工具的开发者能够清晰准确地完成,而不应该由工具调用者负责。如果工具能清晰地描述自己的功能,就能够实现“一次编写,到处调用”,上述问题就迎刃而解了。
2 什么是MCP协议¶
MCP(Model Context Protocol,模型上下文协议)是由 Anthropic 在2024年1月提出的一套开放协议,旨在实现大型语言模型(LLM)与外部数据源和工具的无缝集成,用来在大模型和数据源之间建立安全双向的链接。 Anthropic的愿景,希望把MCP协议打造成AI世界的“Type-C”接口,可以通过MCP协议工具、数据链接起来,达类似HTTP协议的那种通用程度。
协议(Protocol)是一种约定或标准,用于定义不同系统、设备或软件之间如何通信和交换数据。它确保各方使用相同的“语言”和规则,避免混乱。例如,HTTP协议定义了浏览器与服务器的交互方式,USB协议标准化了设备连接。
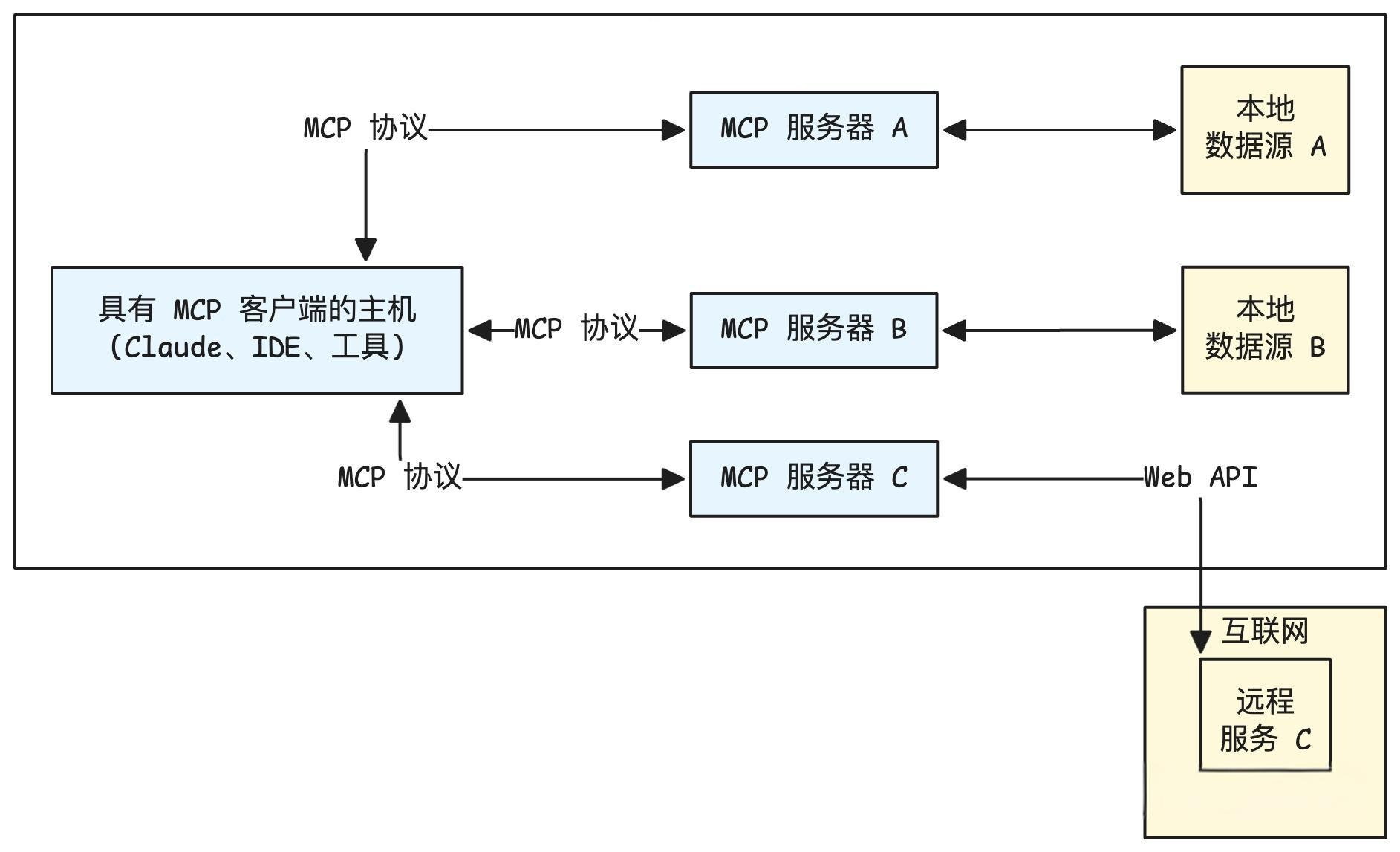
3 MCP 核心架构¶
MCP协议有两个核心角色:客户端与服务端。
MCP服务端 (Tool Provider):
- 角色:工具的提供者。
- 职责:将一个或多个本地函数(例如,Python函数)包装起来,通过一个标准的MCP接口暴露出去。它监听来自客户端的请求,执行对应的函数,并返回结果。
- 例子:一个天气查询服务、一个数学计算服务、一个数据库访问服务。
MCP客户端 (Tool Consumer):
- 角色:工具的调用者或消费者。
- 职责:连接到MCP服务端,查询可用的工具列表(自发现),并根据需要调用这些工具。
- 例子:大模型Agent、自动化脚本、任何需要远程执行功能的应用程序。

MCP 主机(MCP Hosts)指的是发起请求的 LLM 应用程序。MCP 客户端(MCP Clients)指的是在主机程序内部的一个对象。
4 MCP 工具调用流程¶
步骤 1:客户端注册并连接 MCP Server
-
MCP Client 启动后,根据配置文件或命令参数连接多个 MCP Server。
-
每个 Server 都会返回一份工具描述列表(Tool Manifest),包括:
[
{
"name": "query_mysql",
"description": "执行 SQL 查询",
"input_schema": {...},
"output_schema": {...}
}
]
- Client 将这些工具的元信息缓存并上报给 LLM,使大模型“知道”有哪些可用工具。
步骤 2:LLM 接收用户输入并决定调用工具
-
用户输入请求(如:“帮我查一下 users 表中有多少行数据”)。
-
LLM 分析语义后,判断需要使用
query_mysql工具。 -
LLM 生成 function calling 格式的调用指令:
步骤 3:MCP Client 执行工具调用
-
MCP Client 收到该调用后,匹配到对应的 Server。
-
按协议通过 stdio 或 WebSocket 将请求发送给 MCP Server,例如:
步骤 4:MCP Server 执行工具逻辑
-
MCP Server 内部执行工具逻辑(例如运行 SQL 查询)。
-
生成结果:
- 将结果通过相同的通信通道返回给 MCP Client。
步骤 5:结果回传给 LLM
-
MCP Client 接收结果,并包装为 ToolMessage 发送回 LLM。
-
LLM 读取结果上下文,再生成最终自然语言回答:
“数据库中共有 520 条用户记录。”
5 MCP的通信传输方式¶
MCP协议本身与传输方式无关,mcp及python-a2a库等提供了两种常见的实现:stdio和基于HTTP的SSE。
stdio (标准输入/输出):
stdio一种非常经典和简单的进程间通信(IPC)方式。客户端启动服务端作为一个子进程。
- 工作原理: 客户端通过写入子进程的标准输入 (stdin) 来发送请求,并通过读取子进程的标准输出 (stdout) 来获取响应。这种方式简单高效,无需网络开销。
- 适用场景: 非常适合在本地环境中,将一个命令行工具或脚本快速封装成一个 MCP 服务。例如,server_stdio.py 文件中的代码就配置了这种传输方式。
SSE (Server-Sent Events)
SSE 是一种基于 HTTP 的单向推送协议,它允许服务器在保持连接开放的情况下,持续向客户端发送事件流。
- 工作原理: 客户端发起一个 HTTP 请求,服务器接收请求并保持连接,然后以 text/event-stream 格式将响应数据流式传输给客户端。这在 MCP 中被用来实现请求与响应的通信。
- 适用场景: 适用于分布式或网络环境,当服务需要部署在远端,并通过网络供多个客户端访问时。
这是官方最初指定的MCP在网络服务情况下使用的交互方式,但是要求服务器必须保持长连接,会消耗大量资源,所以已经被官方废弃,用Streamable代替。因为部分老项目可能会使用,所以需要大家了解。
Streamable
Streamable-HTTP 是 MCP 提供的另一种基于 HTTP 的传输方式,它同样用于网络通信。
- 工作原理: 客户端通过 HTTP 请求与服务器通信。与 SSE 的主要区别在于其传输格式和机制可能有所不同,但核心目的都是通过网络实现 MCP 协议。
- 适用场景: 与 SSE 类似,适用于需要通过网络进行通信的分布式应用。
如何选择:stdio还是SSE 还是Streamable?
| 特性 | stdio | SSE (Server-Sent Events) | Streamable-HTTP |
|---|---|---|---|
| 通信方向 | 双向(请求-响应) | 单向(服务器推送到客户端) | 双向(双向流) |
| 通信模式 | 本地进程间通信(IPC) | 网络通信(长连接流) | 网络通信(双向流) |
| 主要用途 | 封装本地命令行工具 | 仅需接收服务器更新的场景 | 复杂的、需要实时双向流的场景 |
| 是否容易丢失数据 | 由操作系统保证可靠性 | 由 TCP 协议保证可靠性 | 由 TCP 协议保证可靠性 |
| 关键优势 | 简单、高效、安全,无需网络开销 | 适用于简单、单向的数据推送,浏览器兼容性好 | 灵活性高,支持双向流式传输,提升大型任务的响应效率 |
二、代码实现示例¶
1 stdio传输方式¶
注意:以下代码需要安装langchain_mcp_adapters包,安装方式如下。
pip install langchain-mcp-adapters --index-url https://pypi.org/simple
1.1 服务端¶
以下是mcp中stdio传输方式的服务端。
位置:agent_learn/mcp_base/stdio/server_stdio.py
import os
import sys
project_root = os.path.dirname(os.path.dirname(os.path.dirname(os.path.abspath(__file__))))
sys.path.append(project_root)
from mcp.server.fastmcp import FastMCP
mcp = FastMCP("sdg", log_level="ERROR")
@mcp.tool(
name="query_high_frequency_question",
description="Retrieves frequently asked questions (FAQ) from knowledge base. "
"Returns structured JSON data containing questions and answers.",
)
async def query_high_frequency_question() -> str:
"""
Fetches high-frequency questions and their corresponding answers from the knowledge base.
This method queries the question repository to retrieve commonly asked questions along with
their solutions, typically used for FAQ generation or customer support automation.
"""
try:
print("调用查询高频问题的tool成功!!")
return "高频问题是: 恐龙是怎么灭绝的?"
except Exception as e:
print(f"Unexpected error in question retrieval: {str(e)}")
raise
@mcp.tool(
name="get_weather",
description="查询天气"
)
async def get_weather() -> str:
"""
查询天气的tools
"""
try:
print("调用查询天气的tools")
return "北京的天气是多云"
except Exception as e:
print(f"Unexpected error in question retrieval: {str(e)}")
raise
if __name__ == "__main__":
mcp.run(transport="stdio")
1.2 客户端(直接调用)¶
注意:
(1)直接启动客户端即可,不需要启动服务端,因为客户端会自动启动服务端。
(2)如果直接运行报错,可能是编码集的问题,可以尝试使用命令行的方式运行:
set PYTHONIOENCODING=utf-8
python client_raw.py
位置:agent_learn/mcp_base/stdio/client_raw.py
import asyncio
from langchain_mcp_adapters.tools import load_mcp_tools
from mcp import ClientSession, StdioServerParameters
from mcp.client.stdio import stdio_client
# 配置mcp服务器脚本路径
server_script = r".\server_stdio.py"
# 配置mcp服务器启动参数
server_params = StdioServerParameters(
command="python" if server_script.endswith(".py") else "node",
args=[server_script],
)
# 定义mcp客户端
mcp_client = None
# 主要的异步函数run_agent
async def run():
global mcp_client
# 启动 MCP server,并通过标准输入输出建立异步连接。
async with stdio_client(server_params) as (read, write):
# 使用读写通道创建 MCP 会话。
async with ClientSession(read, write) as session:
await session.initialize()
# 动态创建一个临时类 MCPClientHolder,把 session 放进去。这样就可以在函数外部通过 mcp_client.session 调用 MCP 工具
mcp_client = type("MCPClientHolder", (), {"session": session})()
# 从 session 自动获取 MCP server 提供的工具列表。
tools = await load_mcp_tools(session)
print(f"tools-->{tools}")
# 调用 MCP server 的 get_weather 工具
response = await session.call_tool("get_weather", arguments={})
print(f"response-->{response}")
return
# 启动运行
if __name__ == "__main__":
asyncio.run(run())
运行结果:
tools-->[StructuredTool(name='query_high_frequency_question', description='从知识库中检索常见问题解答(FAQ),返回包含问题和答案的结构化JSON数据。', atitle': 'query_high_frequency_questionArguments', 'type': 'object'}, response_format='content_and_artifact', coroutine=<function convert_mcp_tool_to_langchain_tool.<locals>.call_tool at 0x000001E176F59900>), StructuredTool(name='get_weather', description='查询天气', args_schema={'properties': {}, le': 'get_weatherArguments', 'type': 'object'}, response_format='content_and_artifact', coroutine=<function convert_mcp_tool_to_langchain_tool.<locals>.call_tool at 0x000001E176F59A20>)]
response-->meta=None content=[TextContent(type='text', text='北京的天气是多云', annotations=None, meta=None)] structuredContent={'result': '北京的天气是多云'} isError=False
1.3 客户端(Agent调用)¶
注意:
(1)直接启动客户端即可,不需要启动服务端,因为客户端会自动启动服务端。
(2)如果直接运行报错,可能是编码集的问题,可以尝试使用命令行的方式运行:
set PYTHONIOENCODING=utf-8
python client_raw.py
位置:agent_learn/mcp_base/stdio/client_agent.py
import os
import sys
sys.path.append(os.path.join(os.path.dirname(__file__), "../../.."))
import asyncio
from langchain_mcp_adapters.tools import load_mcp_tools
from langchain_openai import ChatOpenAI
from langchain.agents import create_tool_calling_agent, AgentExecutor
from langchain_core.prompts import ChatPromptTemplate
from mcp import ClientSession, StdioServerParameters
from mcp.client.stdio import stdio_client
from agent_learn.config import Config
conf = Config()
# 创建模型
llm = ChatOpenAI(base_url=conf.base_url,
api_key=conf.api_key,
model=conf.model_name,
temperature=0.1)
# 配置mcp服务器脚本路径
server_script = r".\server_stdio.py"
# 配置mcp服务器启动参数
server_params = StdioServerParameters(
command="python" if server_script.endswith(".py") else "node",
args=[server_script],
)
# 定义mcp客户端
mcp_client = None
# 主要的异步函数run_agent
async def run_agent():
global mcp_client
# 启动 MCP server,并通过标准输入输出建立异步连接。
async with stdio_client(server_params) as (read, write):
# 使用读写通道创建 MCP 会话。
async with ClientSession(read, write) as session:
# 初始化会话
await session.initialize()
# 动态创建一个临时类 MCPClientHolder,把 session 放进去。这样就可以在函数外部通过 mcp_client.session 调用 MCP 工具
mcp_client = type("MCPClientHolder", (), {"session": session})()
# 从 session 自动获取 MCP server 提供的工具列表
tools = await load_mcp_tools(session)
# print(f"tools-->{tools}")
# 创建prompt模板
prompt_template = ChatPromptTemplate.from_messages([
("system", "你是一个乐于助人的助手,能够调用工具回答用户问题。"),
("human", "{input}"),
("placeholder", "{agent_scratchpad}"),
])
# 构建工具调用代理
agent = create_tool_calling_agent(llm, tools, prompt_template)
# 创建代理执行器
agent_executor = AgentExecutor(agent=agent, tools=tools, verbose=True)
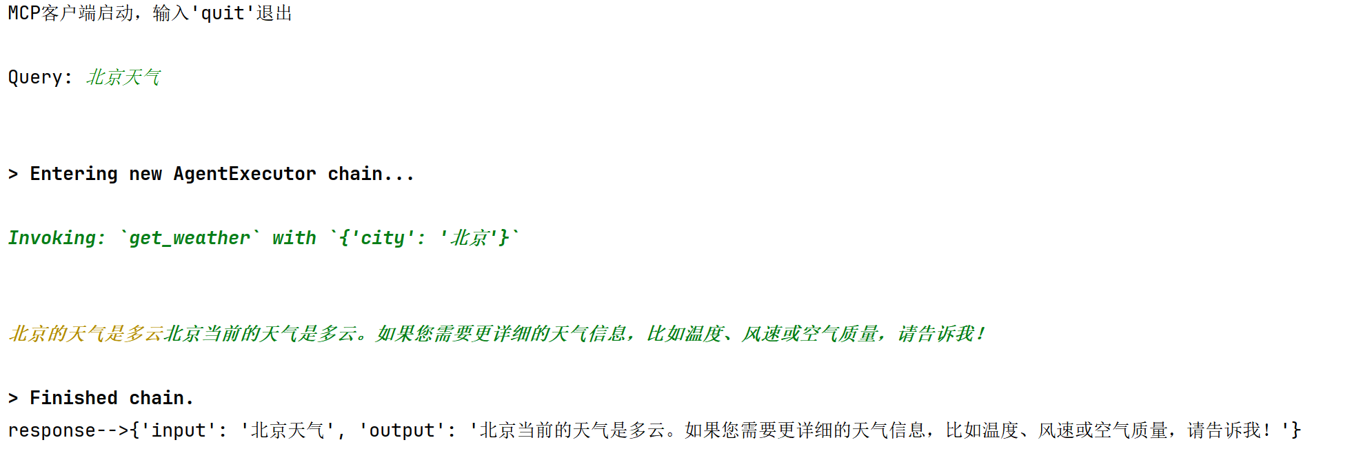
# 代理调用
print("MCP客户端启动,输入'quit'退出")
while True:
# 接收用户查询
query = input("\nQuery: ").strip()
if query.lower() == "quit":
break
# 发送用户查询给代理,并打印
try:
response = await agent_executor.ainvoke({"input": query})
print(f"response-->{response}")
except Exception:
print("解析有问题")
return
if __name__ == "__main__":
asyncio.run(run_agent())
运行结果:

2 sse传输方式¶
2.1 服务端¶
位置:agent_learn/mcp_base/sse/server_sse.py
from mcp.server.fastmcp import FastMCP
# 在创建FastMCP实例时指定host和port
mcp = FastMCP("sdg", log_level="ERROR", host="127.0.0.1", port=8001)
@mcp.tool(
name="query_high_frequency_question",
description="从知识库中检索常见问题解答(FAQ),返回包含问题和答案的结构化JSON数据。",
)
async def query_high_frequency_question() -> str:
"""
高频问题查询
"""
try:
print("调用查询高频问题的tool成功!!")
return "高频问题是: 恐龙是怎么灭绝的?"
except Exception as e:
print(f"Unexpected error in question retrieval: {str(e)}")
raise
@mcp.tool(
name="get_weather",
description="查询天气"
)
async def get_weather() -> str:
"""
查询天气的tools
"""
try:
print("调用查询天气的tools")
return "北京的天气是多云"
except Exception as e:
print(f"Unexpected error in question retrieval: {str(e)}")
raise
def main():
print("正在启动MCP SSE服务器...")
print("SSE端点: http://localhost:8001/sse")
print("按 Ctrl+C 停止服务器")
try:
# 运行SSE服务器
mcp.run(transport="sse")
except KeyboardInterrupt:
print("\n服务器已停止")
except Exception as e:
print(f"服务器启动失败: {e}")
if __name__ == "__main__":
main()
2.2 客户端(直接调用)¶
位置:agent_learn/mcp_base/sse/client_raw.py
import asyncio
from mcp import ClientSession
from mcp.client.sse import sse_client
from langchain_mcp_adapters.tools import load_mcp_tools
# MCP server URL for SSE connection
server_url = "http://localhost:8001/sse"
# 定义mcp客户端
mcp_client = None
# 主要的异步函数run_agent
async def run():
global mcp_client
# 启动 MCP server,通过 SSE 建立异步连接。
async with sse_client(url=server_url) as streams:
# 使用读写通道创建 MCP 会话
async with ClientSession(*streams) as session:
await session.initialize()
# 动态创建一个临时类 MCPClientHolder,把 session 放进去。这样就可以在函数外部通过 mcp_client.session 调用 MCP 工具
mcp_client = type("MCPClientHolder", (), {"session": session})()
# 从 session 自动获取 MCP server 提供的工具列表。
tools = await load_mcp_tools(session)
# print(f"tools-->{tools}")
# 调用 MCP server 的 get_weather 工具
response=await session.call_tool("get_weather", arguments={})
print(f"response-->{response}")
# 启动运行agent
if __name__ == "__main__":
asyncio.run(run())
运行结果:
tools-->[StructuredTool(name='query_high_frequency_question', description='从知识库中检索常见问题解答(FAQ),返回包含问题和答案的结构化JSON数据。', args_schema={'properties': {}, 'title': 'query_high_frequency_questionArguments', 'type': 'object'}, response_format='content_and_artifact', coroutine=<function convert_mcp_tool_to_langchain_tool.<locals>.call_tool at 0x000002351B63EB90>), StructuredTool(name='get_weather', description='查询天气', args_schema={'properties': {}, 'title': 'get_weatherArguments', 'type': 'object'}, response_format='content_and_artifact', coroutine=<function convert_mcp_tool_to_langchain_tool.<locals>.call_tool at 0x000002351B63ED40>)]
response-->meta=None content=[TextContent(type='text', text='北京的天气是多云', annotations=None, meta=None)] structuredContent={'result': '北京的天气是多云'} isError=False
2.3 客户端(agent调用)¶
位置:agent_learn/mcp_base/sse/client_agent.py
import json
import asyncio
from langchain_openai import ChatOpenAI
from mcp import ClientSession
from mcp.client.sse import sse_client
from langchain_mcp_adapters.tools import load_mcp_tools
from langchain.agents import create_tool_calling_agent, AgentExecutor
from langchain_core.prompts import ChatPromptTemplate
from agent_learn.config import Config
conf = Config()
# 创建模型
llm = ChatOpenAI(base_url=conf.base_url,
api_key=conf.api_key,
model=conf.model_name,
temperature=0.1)
# MCP server URL for SSE connection
server_url = "http://localhost:8001/sse"
# 定义mcp客户端
mcp_client = None
# Main async function: connect, load tools, create agent, run chat loop
async def run_agent():
global mcp_client
# 启动 MCP server,通过 SSE 建立异步连接。
async with sse_client(url=server_url) as streams:
# 使用读写通道创建 MCP 会话
async with ClientSession(*streams) as session:
await session.initialize()
# 动态创建一个临时类 MCPClientHolder,把 session 放进去。这样就可以在函数外部通过 mcp_client.session 调用 MCP 工具
mcp_client = type("MCPClientHolder", (), {"session": session})()
# 从 session 自动获取 MCP server 提供的工具列表。
tools = await load_mcp_tools(session)
# print(f"tools-->{tools}")
# 创建prompt模板
prompt_template = ChatPromptTemplate.from_messages([
("system", "你是一个乐于助人的助手,能够调用工具回答用户问题。"),
("human", "{input}"),
("placeholder", "{agent_scratchpad}"),
])
# 构建工具调用代理
agent = create_tool_calling_agent(llm, tools, prompt_template)
# 创建代理执行器
agent_executor = AgentExecutor(agent=agent, tools=tools, verbose=True)
# 代理调用
print("MCP客户端启动,输入'quit'退出")
while True:
# 接收用户查询
query = input("\nQuery: ").strip()
if query.lower() == "quit":
break
# 发送用户查询给代理,并打印
try:
response = await agent_executor.ainvoke({"input": query})
print(f"response-->{response}")
except Exception:
print("解析有问题")
return
if __name__ == "__main__":
asyncio.run(run_agent())
运行结果:

3 streamable方式¶
3.1 服务端¶
位置:agent_learn/mcp_base/streamable/server_streamable.py
from mcp.server.fastmcp import FastMCP
# 创建 MCP 实例,指定服务名称、日志级别、主机和端口
mcp = FastMCP("sdg", log_level="ERROR", host="127.0.0.1", port=8001)
@mcp.tool(
name="query_high_frequency_question",
description="从知识库中检索常见问题解答(FAQ),返回包含问题和答案的结构化JSON数据。",
)
async def query_high_frequency_question() -> str:
"""
高频问题查询
"""
try:
print("调用查询高频问题的tool成功!!")
return "高频问题是: 恐龙是怎么灭绝的?"
except Exception as e:
print(f"Unexpected error in question retrieval: {str(e)}")
raise
@mcp.tool(
name="get_weather",
description="查询天气"
)
async def get_weather() -> str:
"""
查询天气的tools
"""
try:
print("调用查询天气的tools")
return "北京的天气是多云"
except Exception as e:
print(f"Unexpected error in question retrieval: {str(e)}")
raise
def main():
"""
启动 Streamable HTTP 服务器。
"""
print("正在启动MCP Streamable服务器...")
print("服务器将在 http://localhost:8001 上运行")
print("按 Ctrl+C 停止服务器")
try:
mcp.run(transport="streamable-http") # 使用 streamable-http 传输方式
except KeyboardInterrupt:
print("\n服务器已停止")
except Exception as e:
print(f"服务器启动失败: {e}")
if __name__ == "__main__":
main()
3.2 客户端(直接调用)¶
位置:agent_learn/mcp_base/streamable/client_raw.py
import asyncio
import logging
from langchain_mcp_adapters.tools import load_mcp_tools
from mcp import ClientSession
from mcp.client.streamable_http import streamablehttp_client
# 定义服务器地址
server_url = "http://127.0.0.1:8001/mcp"
# 定义mcp客户端
mcp_client = None
# 配置日志
logging.basicConfig(
level=logging.DEBUG, # 提高日志级别以捕获更多信息
format='[客户端] %(asctime)s - %(levelname)s - %(message)s'
)
async def main():
global mcp_client
logging.info(f"准备连接到 Streamable-HTTP 服务器: {server_url}")
try:
# 启动 MCP server,通过streamable建立连接
async with streamablehttp_client(server_url) as (read, write, _):
logging.info("连接已成功建立!")
# 使用读写通道创建 MCP 会话
async with ClientSession(read, write) as session:
try:
await session.initialize()
logging.info("会话初始化成功,可以开始调用工具。")
# 动态创建一个临时类 MCPClientHolder,把 session 放进去。这样就可以在函数外部通过 mcp_client.session 调用 MCP 工具
mcp_client = type("MCPClientHolder", (), {"session": session})()
# 从 session 自动获取 MCP server 提供的工具列表。
tools = await load_mcp_tools(session)
# print(f"tools-->{tools}")
# 调用远程工具
logging.info("--> 正在调用工具: query_high_frequency_question")
response = await session.call_tool("query_high_frequency_question", {})
print(f"response-->{response}")
logging.info(f"<-- 收到响应: {response}")
print("-" * 30)
logging.info("--> 正在调用工具: get_weather")
response = await session.call_tool("get_weather", {})
print(f"response-->{response}")
logging.info(f"<-- 收到响应: {response}")
except Exception as e:
logging.error(f"调用工具时发生错误: {e}", exc_info=True)
raise
except Exception as e:
logging.error(f"连接或会话初始化时发生错误: {e}", exc_info=True)
logging.error("请确认服务端脚本已启动并运行在 http://127.0.0.1:8001/mcp")
raise
if __name__ == "__main__":
try:
asyncio.run(main())
except Exception as e:
logging.error(f"客户端运行失败: {e}", exc_info=True)
3.3 客户端(agent调用)¶
位置:agent_learn/mcp_base/streamable/client_agent.py
import json
import logging
import asyncio
from langchain_openai import ChatOpenAI
from mcp import ClientSession
from mcp.client.streamable_http import streamablehttp_client
from langchain_mcp_adapters.tools import load_mcp_tools
from langchain.agents import create_tool_calling_agent, AgentExecutor
from langchain_core.prompts import ChatPromptTemplate
from agent_learn.config import Config
conf = Config()
# 创建模型
llm = ChatOpenAI(base_url=conf.base_url,
api_key=conf.api_key,
model=conf.model_name,
temperature=0.1)
# MCP 服务器的 Streamable-HTTP 连接地址
server_url = "http://127.0.0.1:8001/mcp"
# 配置日志
logging.basicConfig(
level=logging.DEBUG, # 提高日志级别以捕获更多信息
format='[客户端] %(asctime)s - %(levelname)s - %(message)s'
)
# 定义mcp客户端
mcp_client = None
async def run_agent():
global mcp_client
logging.info(f"准备连接到 Streamable-HTTP 服务器: {server_url}")
# 启动 MCP server,通过streamable建立连接
async with streamablehttp_client(server_url) as (read, write, _):
logging.info("连接已成功建立!")
# 使用读写通道创建 MCP 会话
async with ClientSession(read, write) as session:
try:
await session.initialize()
logging.info("会话初始化成功,可以开始加载工具。")
# 动态创建一个临时类 MCPClientHolder,把 session 放进去。这样就可以在函数外部通过 mcp_client.session 调用 MCP 工具
mcp_client = type("MCPClientHolder", (), {"session": session})()
# 从 session 自动获取 MCP server 提供的工具列表。
tools = await load_mcp_tools(session)
# print(f"tools-->{tools}")
# 创建 agent 的提示模板
prompt = ChatPromptTemplate.from_messages([
("system", "你是一个乐于助人的助手,能够调用工具回答用户问题。"),
("human", "{input}"),
("placeholder", "{agent_scratchpad}"),
])
# 构建工具调用代理
agent = create_tool_calling_agent(llm, tools, prompt)
# 创建代理执行器
agent_executor = AgentExecutor(agent=agent, tools=tools, verbose=True)
# 代理调用
print("MCP客户端启动,输入'quit'退出")
while True:
query = input("\nQuery: ").strip()
if query.lower() == "quit":
break
# 发送用户查询到 agent 并打印格式化响应
logging.info(f"处理用户查询: {query}")
try:
response = await agent_executor.ainvoke({"input": query})
print(f"response-->{response}")
except Exception:
print("解析有问题")
except Exception as e:
logging.error(f"会话初始化或工具调用时发生错误: {e}", exc_info=True)
raise
if __name__ == "__main__":
try:
asyncio.run(run_agent())
except Exception as e:
logging.error(f"客户端运行失败: {e}", exc_info=True)
三、python_a2a包使用¶
1 服务端¶
位置:agent_learn/mcp_base/python_a2a/server_a2a.py
import logging
import uvicorn
from python_a2a.mcp import FastMCP
from python_a2a.mcp import create_fastapi_app
# 配置日志,方便调试
logging.basicConfig(level=logging.INFO, format='%(asctime)s - %(levelname)s - %(message)s')
logger = logging.getLogger(__name__)
# 创建 MCP 服务器实例
mcp = FastMCP(
name="MyMCPTools",
description="提供高频问题和天气查询工具",
version="1.0.0"
)
# 定义工具 1:查询高频问题
@mcp.tool(
name="query_high_frequency_question",
description="获取知识库中的高频问答,返回 JSON 数据",
)
async def query_high_frequency_question(**kwargs) -> str:
"""
query_high_frequency_question 不需要任何传参
查询高频问题并返回答案
返回示例:[{"question_id": 1, "question_text": "恐龙怎么灭绝", "answer_text": "小行星撞击", ...}]
"""
try:
logger.info(f"调用查询高频问题的工具,参数为:{kwargs}")
return '{"status": "success", "data": [{"question_id": 1, "question_text": "恐龙是怎么灭绝的?", "answer_text": "可能是小行星撞击", "category": "历史", "frequency_score": 0.9}]}'
except Exception as e:
logger.error(f"查询高频问题出错: {str(e)}")
raise
# 定义工具 2:查询天气
@mcp.tool(
name="get_weather",
description="查询天气",
)
async def get_weather(**kwargs) -> str:
"""
get_weather 不需要任何传参
查询天气并返回结果
返回示例:{"status": "success", "data": "北京的天气是多云"}
"""
try:
logger.info(f"调用查询天气的工具,参数为{kwargs}")
return '{"status": "success", "data": "北京的天气是多云"}'
except Exception as e:
logger.error(f"查询天气出错: {str(e)}")
raise
# 启动服务器
def start_server():
logger.info("=== MCP 服务器信息 ===")
logger.info(f"名称: {mcp.name}")
logger.info(f"描述: {mcp.description}")
port = 8010
app = create_fastapi_app(mcp)
logger.info(f"启动 MCP 服务器于 http://localhost:{port}")
uvicorn.run(app, host="0.0.0.0", port=port)
if __name__ == "__main__":
start_server()
2 客户端(直接调用)¶
位置:agent_learn/mcp_base/python_a2a/client_raw.py
import asyncio
import logging
from python_a2a.mcp import MCPClient
# 配置日志
logging.basicConfig(level=logging.INFO, format='%(asctime)s - %(levelname)s - %(message)s')
logger = logging.getLogger(__name__)
async def test_mcp_tools():
# 连接到服务端,端口 8000
client = MCPClient("http://localhost:8010")
try:
# 步骤 1:获取可用工具列表
tools = await client.get_tools()
logger.info("可用工具列表:")
for tool in tools:
print(tool)
logger.info(f"- {tool.get('name', '未知')}: {tool.get('description', '无描述')}")
# 步骤 2:调用查询高频问题工具
result_qhf = await client.call_tool("query_high_frequency_question")
logger.info(f"高频问题查询结果:{result_qhf}")
# 步骤 3:调用查询天气工具
result_weather = await client.call_tool("get_weather")
logger.info(f"天气查询结果:{result_weather}")
except Exception as e:
logger.error(f"MCP 客户端出错:{str(e)}", exc_info=True)
finally:
await client.close()
async def main():
await test_mcp_tools()
if __name__ == "__main__":
asyncio.run(main())
运行结果:
{'name': 'query_high_frequency_question', 'description': '获取知识库中的高频问答,返回 JSON 数据', 'parameters': {'type': 'object', 'properties': {}, 'required': []}}
{'name': 'get_weather', 'description': '查询天气', 'parameters': {'type': 'object', 'properties': {}, 'required': []}}
3 客户端(agent调用)¶
位置:agent_learn/mcp_base/python_a2a/client_agent.py
import asyncio
import json
import logging
from langchain.agents import create_tool_calling_agent, AgentExecutor
from langchain_core.prompts import ChatPromptTemplate
from langchain_openai import ChatOpenAI
from python_a2a.mcp import MCPClient
from python_a2a.langchain import to_langchain_tool
from agent_learn.config import Config
conf = Config()
# 配置日志
logging.basicConfig(level=logging.INFO, format='%(asctime)s - %(levelname)s - %(message)s')
logger = logging.getLogger(__name__)
# 创建模型
llm = ChatOpenAI(base_url=conf.base_url,
api_key=conf.api_key,
model=conf.model_name,
temperature=0.1)
async def test_mcp_tools():
# 连接到服务端,端口 8000
client = MCPClient("http://localhost:8010")
try:
# 步骤 1:获取可用工具列表
tools = await client.get_tools()
logger.info("可用工具列表:")
for tool in tools:
print(tool)
logger.info(f"- {tool.get('name', '未知')}: {tool.get('description', '无描述')}")
# 将 MCP tool 转成 LangChain 的工具
get_weather_tool = to_langchain_tool("http://localhost:8010", "get_weather")
query_high_frequency_question = to_langchain_tool("http://localhost:8010", "query_high_frequency_question")
tools=[get_weather_tool, query_high_frequency_question]
# 创建prompt模板
prompt_template = ChatPromptTemplate.from_messages([
("system", "你是一个乐于助人的助手,能够调用工具回答用户问题。工具不需要传参。"),
("human", "{input}"),
("placeholder", "{agent_scratchpad}"),
])
# 构建工具调用代理
agent = create_tool_calling_agent(llm, tools, prompt_template)
# 创建代理执行器
agent_executor = AgentExecutor(agent=agent, tools=tools, verbose=True)
# 代理调用
print("MCP客户端启动,输入'quit'退出")
while True:
# 接收用户查询
query = input("\nQuery: ").strip()
if query.lower() == "quit":
break
# 发送用户查询给代理,并打印
try:
response = await agent_executor.ainvoke({"input": query})
print(f"response-->{response}")
except Exception:
print("解析有问题")
except Exception as e:
logger.error(f"MCP 客户端出错:{str(e)}", exc_info=True)
finally:
await client.close()
async def main():
await test_mcp_tools()
if __name__ == "__main__":
asyncio.run(main())
运行结果:

本节小结¶
本小节主要介绍了MCP协议的概念以及代码实现。