2.3 Agent智能体¶
学习目标¶
- 理解什么是Agent
- 理解什么是Agentic
- 知道agent的物种模式
一、什么是 Agent¶
一个 Agent,简单来说,就是一个能够感知环境、做出决策并采取行动来完成特定目标的“智能体”。最基础的LLM(大型语言模型),比如deepseek、ChatGPT,在回答问题时其实就已经是一个基础的Agent。它感知你的问题(环境),做出回答的决策,并生成文本(行动)。 但一个真正的Agent远不止于此。它需要更强的“能动性”,能够自主地进行反思、规划,甚至与其他Agent协作。这正是将基础LLM升级为高级Agent的关键。
二、什么是Agentic¶
Agentic 是一个形容词,它描述的是一个系统所表现出的“像 Agent 一样的程度”。 一个系统越是 Agentic,它就越表现出自主性、目标导向性和主动性。它不是一个具体的实体,而是一种行为模式或设计思想。
- 低 Agentic 系统:一个简单的聊天机器人,只能根据预设规则回答问题。
- 高 Agentic 系统:一个能自动调试代码、部署应用并监控其运行状态的 AI 软件工程师。
正如OpenAI的AI主管 Lilian Weng(翁丽莲) 在她那篇关于自主智能体(Autonomous Agents) 的里程碑式博客文章《LLM Powered Autonomous Agents》中所强调的,具备智能体特性agentic的 AI,不会傻傻地等待下一步指令,而是会主动进行思考,
- 发现自己犯了错,然后自己去修正。
- 意识到需要外部信息,然后主动去调用工具。
- 面对复杂任务时,自己去拆解成小步骤。
所以,智能体是载体,而它拥有的、让它变得强大的核心能力,正是这篇文章系统阐述的,规划、记忆和工具使用等关键组件 。文章《LLM Powered Autonomous Agents》是智能体系统领域的里程碑之作,其价值在于系统化梳理了智能体的核心概念,提出ReAct 等模式,奠定了理论框架;通过案例和细节为工程实践提供了指导 ;推动了从被动响应到主动解决问题的 AI 范式转变;并以通俗语言连接了学术与工业,促进了技术普及,影响了智能体系统的研究与应用。”
Agentic 特性并非凭空出现,它通过多种具体的工作模式来实现。下面我们将深入探索五种最常见的Agentic模式,它们定义了Agent在不同场景下的“工作风格”。值得一提的是,这些模式的演化路径与 ReAct 思想有着紧密的联系,后者被视为开启了Agentic系统设计的大门。

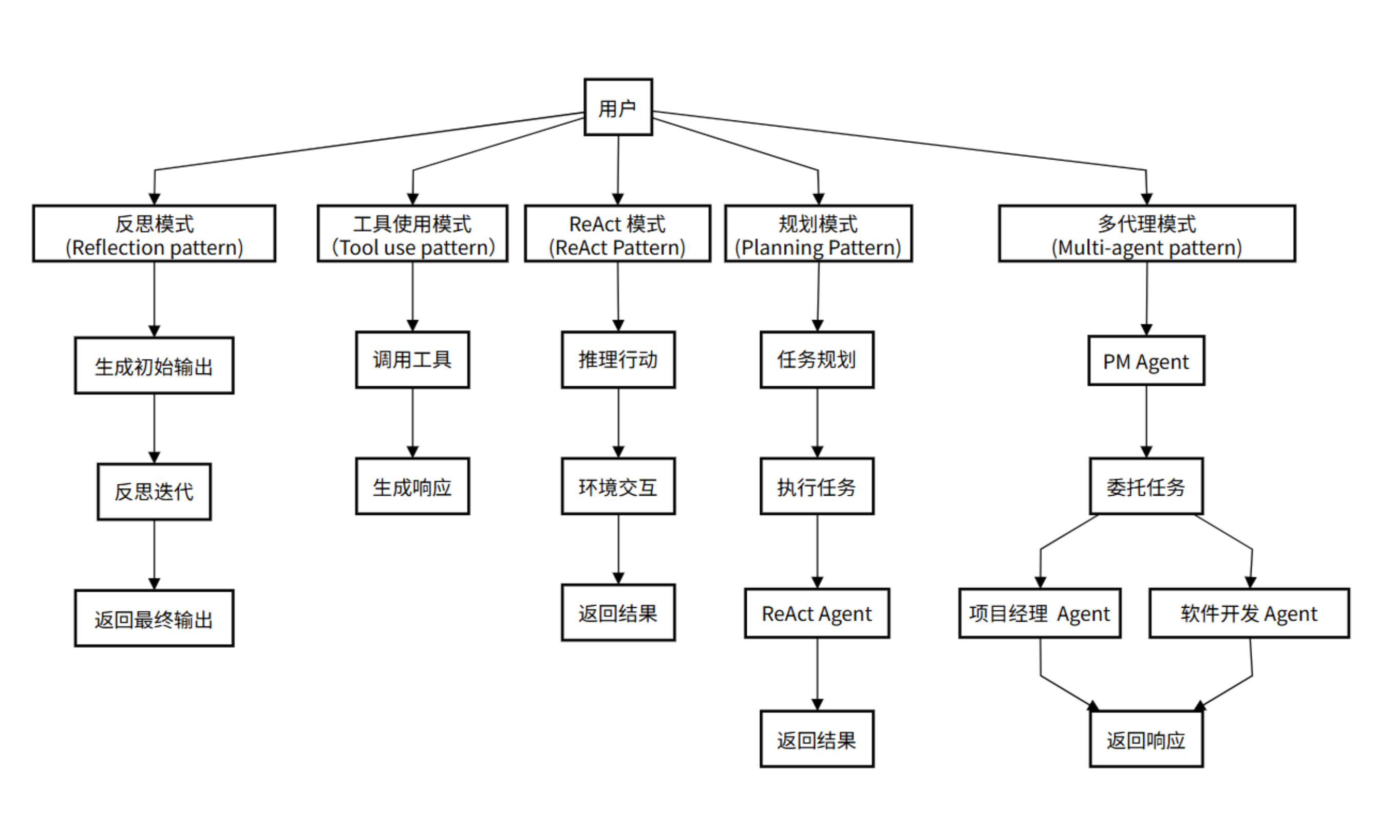
三、Agent五种模式¶
1 ⼯具使⽤模式(Tool use pattern)¶
核心精髓: 工具使用模式可以看作是 ReAct 模式的前身或简化版。它允许 Agent 调用外部工具来弥补自身知识的不足,但通常缺乏 ReAct 模式中那种细致入微的“思考-行动-观察”循环。它的局限在于其推理能力较弱,通常只适用于单步、直接的任务,缺乏动态调整和迭代的能力。
工作流程(像请教专家):
- 用户问问题:提出一个问题。
- LLM 想想:小助手判断需要外援。
- 调用工具:它找来数据库或 API 查资料。
- 给出答案:根据查到的东西,生成回复。
- 交给你:答案回到你手里。
应用场景示例:
- 智能客服:一个客服 Agent 接到“查询我的订单状态”的请求。它不会胡乱猜测,而是思考需要查询订单信息,然后行动调用 query_order_status(order_id) 这个工具(API),最后根据返回的结果回答用户。

2 ReAct 模式 (ReAct Pattern)¶
几乎所有高级的 Agent 模式都离不开一个核心思想——ReAct (Reason + Act)。这是 Agent 实现“思考”与“行动”循环的基础。
核心精髓: ReAct(Reasoning and Acting)模式是Agentic思想的奠基性贡献。它将“思考”(Reasoning)和“行动”(Acting)紧密地结合在一起,形成一个动态的循环。这个模式让Agent不再是简单地调用工具,而是像人类一样“边想边做”。ReAct 模式最早由 Yao 等人于 2022 年提出(论文《ReAct: Synergizing Reasoning and Acting in Language Models》),并在 Lilian Weng 的博客中得到系统阐述,成为Agentic系统设计的基础。
工作流程:
- 思考: Agent接收用户请求,推理任务需求并制定初步行动计划。
- 行动: 根据思考结果,决定并执行具体行动(如调用工具)。
- 行动输入: 为选定的工具提供必要参数。
- 观察: 接收工具执行结果,作为对环境的“观察”。
- 循环迭代: 将观察结果反馈给自己,再次思考并决定下一步,直到达到目标。
应用场景示例:
-
研究助理agent:任务是“查找关于‘大型语言模型在教育领域的应用’的最新研究论文”。
-
a. Thought: 我需要去学术搜索引擎搜索相关论文。
-
b. Action: search_arxiv("large language models in education")
-
c. Observation: (返回了10篇论文的标题和摘要)
-
d. Thought: 结果太多了,我需要筛选出最近一年且被引用次数最多的论文。
-
e. Action: filter_papers(results, min_year=2023, sort_by="citations")
-
f. Observation: (返回了3篇最相关的论文)
-
g. Thought: 我已经找到了最相关的论文,现在可以总结并回答用户了。

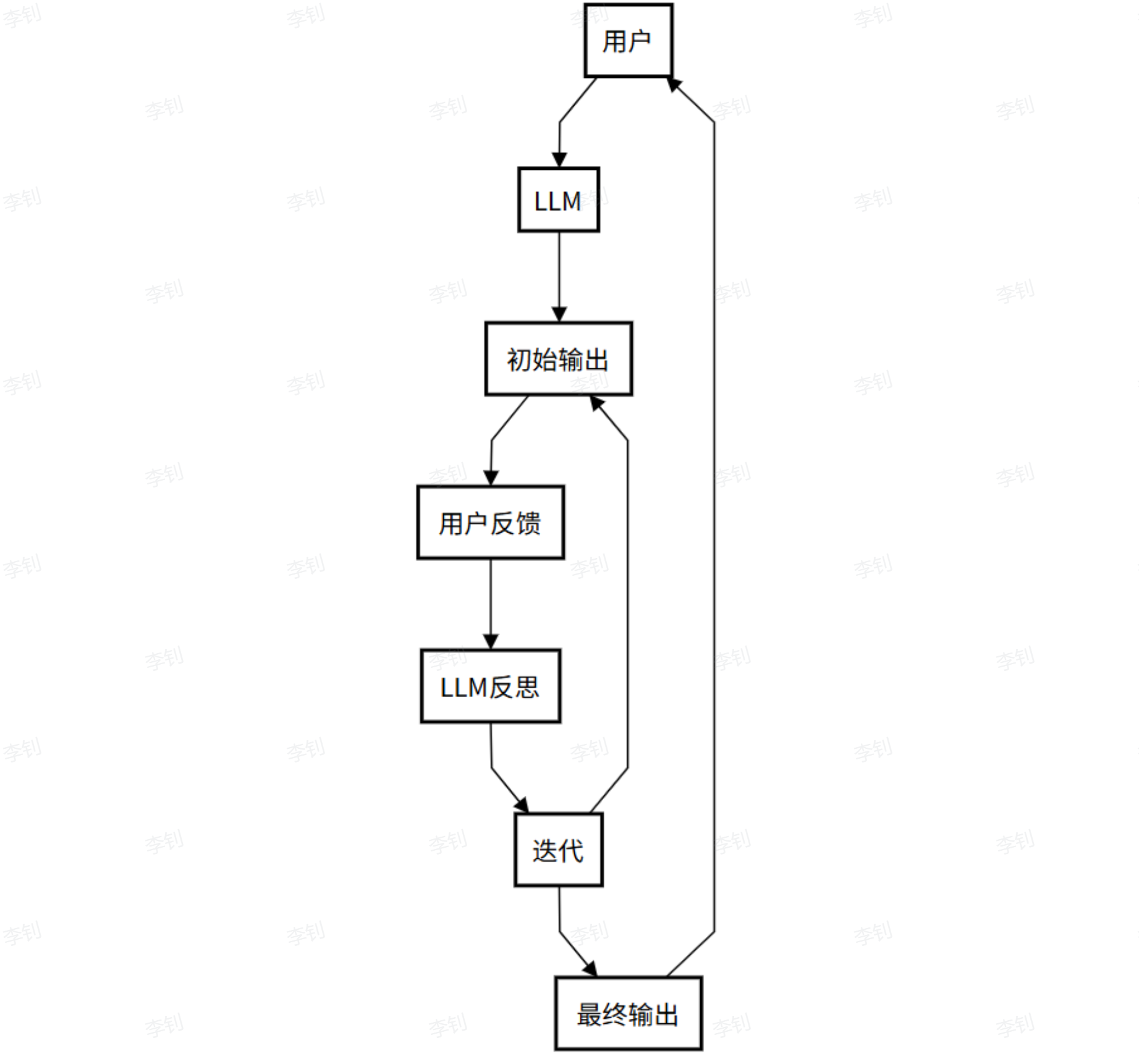
3 反思模式(Reflection pattern)¶
为了提高任务完成的质量,Agent 在完成一个步骤或整个任务后,会进行自我评估和反思,并根据反思结果进行修正。
核心精髓: 反思模式是 ReAct 模式中“思考”环节的深化。它强调 Agent 在完成任务后,能够像人类一样进行自我审查和评估。这个过程让 Agent 能够从错误中学习,持续优化自己的表现。
工作流程:
- 用户问问题:你给小助手提个问题。
- LLM 给出初稿:小助手先试着回答,写个初步答案。
- 用户反馈:用户查看答案行不行,提出意见。
- LLM 自己反思:小助手想想哪里不对,改改答案。
- 反复调整:可能来回改几次,直到你满意。
- 交给你:最终答案交到你手里。
应用场景示例:
- AI 代码生成器:任务是“写一个 Python 函数来计算斐波那契数列”。
- a. Action: Agent 快速生成了一个使用递归实现的函数。
- b. Reflection (Self-Critique): Agent 开始反思生成的代码。“这个递归实现在计算较大数值时,会因为重复计算而导致性能低下。我应该优化它。”
- c. Action (Refinement): Agent 重新编写代码,使用了带缓存(memoization)的动态规划方法,大大提高了效率,然后将优化后的代码作为最终答案。

4 规划模式(Planning Pattern)¶
当任务非常复杂,无法通过简单的 ReAct 循环一步到位时,Agent 需要先进行宏观规划。
核心思想:先将一个大目标分解成一个详细的、有序的计划(Plan),然后再逐一执行计划中的每个步骤(每个步骤可能是一个 ReAct 循环)。
应用场景示例:
-
AI 旅行规划师:任务是“帮我规划一个为期五天的巴黎家庭亲子游”。 a. Planning Phase: Agent 首先生成一个计划:
-
步骤一:确定旅行日期和预算。
- 步骤二:根据亲子游的特点,搜索并筛选合适的景点(如迪士尼、卢浮宫儿童区)。
- 步骤三:规划每日行程,确保节奏轻松,并预订门票。
- 步骤四:搜索并推荐适合家庭入住的酒店和餐厅。
- 步骤五:汇总所有信息,生成一份详细的旅行计划文档。
b.Execution Phase: Agent 开始按顺序执行上述步骤,每一步都可能调用搜索、预订等工具。

5 多智能体模式 (Multi-agent Pattern)¶
对于极其复杂的系统性任务,单个 Agent 可能难以胜任。这时,可以设计多个具有不同角色和能力的 Agent,让它们协同工作。
核心精髓: 多智能体模式是Agentic思想的终极体现,它模拟了人类团队协作的工作方式。它不再依赖一个Agent单打独斗,而是创建多个具有不同专长的Agent,让它们各司其职、相互协作,共同完成一个复杂的任务。尽管多智能体模式功能强大,但实现时需要解决Agent间的通信效率、任务冲突等问题,这对系统设计提出了更高要求。

以下是该模式的⼯作流程介绍:
- 用户问问题:你提个大需求(比如开发一个软件项目)。
- PM Agent:项目经理 Agent 分析需求并分配任务(协调整个团队)。
- 委托任务:任务交给 DevOps 和 Tech Lead(DevOps 负责运维,Tech Lead 负责技术领导)。
- 执行任务:DevOps(处理部署和测试) 和 SDE(编写代码)干活(具体实施任务)。
- 结果汇总:大家干完后,把结果汇报给 PM Agent(统一收集反馈)。
- 交给你:PM Agent 整合所有结果,给你最终答案(交付完成的项目)。
这个流程通过多个智能体协作,模拟真实团队工作,确保复杂任务高效完成。
应用场景示例:
- 自动化软件开发团队:
- 项目经理 Agent: 负责理解用户需求,并将其分解成具体的开发任务。
- 程序员 Agent: 接收任务,编写代码。
- 测试工程师 Agent: 编写测试用例,对程序员 Agent 写的代码进行测试,并报告 Bug。
- 代码审查员 Agent: 审查代码质量和规范性。
- 协调者 (Orchestrator): 负责在这些 Agent 之间传递信息、分配任务,确保整个团队高效协作,最终交付一个完整的软件功能。
6 总结—Agent 模式的演进关系¶
上述5种模式构成了一个从简单到复杂的演进阶梯: Tool Use (基础) -> ReAct (核心循环) -> Planning (宏观规划) -> Reflection (质量保证) -> Multi-Agent (规模化协作)
- ReAct 是 Tool Use 的规范化和显式化,让工具使用变得有迹可循。
- Planning 是在执行多个 ReAct 循环之前的高层战略制定。
- Reflection 是对 ReAct 或 Planning 执行结果的检查与优化。
- Multi-Agent 是将多个可能使用上述所有模式的 Agent 组织起来,形成一个系统。
通过上述的agent模式的演进过程,它清晰地指明了“如何一步步构建一个更强大的 Agent”。
TIPS: 一个真正强大的 Agent 系统,并不会只使用其中一种模式。它会根据任务的复杂性,灵活地将这些模式组合起来。例如,一个 Agent 面对一个复杂问题时,可能会先启动规划模式来分解任务,然后将子任务交给一个使用 ReAct 模式的执行者,而这个执行者在执行过程中又会调用各种工具,并在遇到困难时启动反思模式来修正自己的策略。 这种组合和嵌套的能力,正是 Agentic 系统能够处理现实世界中各种复杂任务的关键。
四、代码实战¶
1 工具使用模式¶
位置:agent_learn/agent_types/C01_ToolUsePattern.py
from langchain_core.prompts import ChatPromptTemplate
from langchain_openai import ChatOpenAI
from langchain_core.tools import tool
from langchain.agents import AgentExecutor, create_tool_calling_agent, create_react_agent
from agent_learn.config import Config
conf = Config()
# 1.创建模型
llm = ChatOpenAI(base_url=conf.base_url,
api_key=conf.api_key,
model=conf.model_name,
temperature=0.1)
# 2.定义工具
@tool
def multiply(a: int, b: int) -> int:
"""用于计算两个整数的乘积。"""
print(f"正在执行乘法: {a} * {b}")
return a * b
@tool
def search_weather(city: str) -> str:
"""用于查询指定城市的实时天气。"""
print(f"正在查询天气: {city}")
if "北京" in city:
return "北京今天是晴天,气温25摄氏度。"
elif "上海" in city:
return "上海今天是阴天,有小雨,气温22摄氏度。"
else:
return f"抱歉,我没有'{city}'的天气信息。"
# 将工具列表放入一个变量
tools = [multiply, search_weather]
# 3.定义一个提示模板,用于控制Agent的思考过程和工具调用
tool_use_prompt = ChatPromptTemplate.from_messages([
("system", "你是一个强大的AI助手,可以访问和使用各种工具来回答问题。请根据用户的问题,决定是否需要调用工具。当需要调用工具时,请使用正确的JSON格式。"),
("user", "{input}"),
("placeholder", "{agent_scratchpad}") # 这个占位符用于保存 Agent 的思考过程和工具调用历史
])
# 4.创建一个 LLM 能够识别和使用的 Agent
# 使用 create_tool_calling_agent 函数,它能让 LLM 自动判断何时以及如何调用工具
tool_calling_agent = create_tool_calling_agent(llm, tools, tool_use_prompt)
# 5.创建 Agent Executor
# AgentExecutor 负责 Agent 和工具之间的协调
tool_use_executor = AgentExecutor(
agent=tool_calling_agent,
tools=tools,
verbose=True # 开启 verbose 模式,可以打印详细的执行过程
)
# 6.通用的执行函数,用于运行agent并打印结果
def run_agent_and_print(agent_executor, query):
"""一个通用函数,用于运行Agent并打印结果。"""
print(f"--- 运行Agent,查询: {query} ---")
response = agent_executor.invoke({"input": query})
print(f"\n--- Agent响应: ---")
print(response.get("output", "没有找到输出。"))
print("-" * 30 + "\n")
if __name__ == "__main__":
run_agent_and_print(tool_use_executor, "上海今天的天气怎么样?")
run_agent_and_print(tool_use_executor, "30乘以5等于多少? 上海天气怎么样")
2 ReAct模式¶
位置:agent_learn/agent_types/C02_ReActPattern.py
from langchain_openai import ChatOpenAI
from langchain_core.tools import tool
from langchain_core.prompts import ChatPromptTemplate
from langchain.agents import AgentExecutor, create_react_agent
from agent_learn.config import Config
conf = Config()
# 1.创建模型
llm = ChatOpenAI(base_url=conf.base_url,
api_key=conf.api_key,
model=conf.model_name,
temperature=0.1)
# 2.定义工具
# 关键修改:重写 multiply 工具,使其只接受一个字符串参数,并在内部解析。
@tool
def multiply(numbers_str: str) -> int:
"""用于计算两个整数的乘积。
参数:
numbers_str (str): 包含两个整数的字符串,用逗号分隔,例如:"100,25"。
返回:
int: 两个整数的乘积。
"""
print(f"正在执行乘法: {numbers_str}")
try:
a_str, b_str = numbers_str.split(',')
a = int(a_str.strip())
b = int(b_str.strip())
return a * b
except ValueError:
return "输入的格式不正确,请确保是两个用逗号分隔的整数,例如:'100,25'"
@tool
def search_weather(city: str) -> str:
"""用于查询指定城市的实时天气。"""
print(f"正在查询天气: {city}")
if "北京" in city:
return "北京今天是晴天,气温25摄氏度。"
elif "上海" in city:
return "上海今天是阴天,有小雨,气温22摄氏度。"
else:
return f"抱歉,我没有'{city}'的天气信息。"
# 将工具列表放入一个变量
tools = [multiply, search_weather]
# 3.自定义 ReAct 风格的 Prompt
react_prompt_template = """你是一个有用的 AI 助手,可以访问以下工具:
{tools}
请根据用户输入一步步推理,并按以下规则操作:
1. 每次输出只能包含一个动作(Action 和 Action Input)或一个最终答案(Final Answer)。
2. 如果用户输入包含多个任务,依次处理每个任务,不要一次性输出所有步骤。
3. 每次行动前,说明你的思考(Thought),并选择合适的工具或直接给出最终答案。
4. 如果需要使用工具,格式必须为:
Thought: [你的思考]
Action: [工具名称]
Action Input: [工具的输入参数,例如对于multiply工具,使用'100,25'格式]
5. 如果可以直接回答或所有任务都完成,格式为:
Thought: [你的思考]
Final Answer: [最终答案]
可用的工具名称有: {tool_names}
用户输入: {input}
{agent_scratchpad}
"""
react_prompt = ChatPromptTemplate.from_template(react_prompt_template)
# 4.创建 ReAct 风格的 Agent
react_agent = create_react_agent(llm, tools, react_prompt)
# 5.创建 Agent Executor
react_executor = AgentExecutor(
agent=react_agent,
tools=tools,
verbose=True,
handle_parsing_errors=True # 启用错误处理,自动重试解析错误
)
# 6: 运行并测试 Agent
if __name__ == "__main__":
# 测试用例1: 查询天气
print("--- 运行Agent,查询: 上海今天的天气怎么样? ---")
response_weather = react_executor.invoke({"input": "上海今天的天气怎么样?"})
print(f"\n--- Agent响应: ---")
print(response_weather.get("output", "没有找到输出。"))
print("-" * 30 + "\n")
# 测试用例2: 数学计算
print("--- 运行Agent,查询: 100乘以25等于多少? ---")
response_math = react_executor.invoke({"input": "100乘以25等于多少?"})
print(f"\n--- Agent响应: ---")
print(response_math.get("output", "没有找到输出。"))
print("-" * 30 + "\n")
# 测试用例3: 包含多个任务
print("--- 运行Agent,查询: 100乘以25等于多少? 上海的天气如何? ---")
response_multi = react_executor.invoke({"input": "100乘以25等于多少? 上海的天气如何?"})
print(f"\n--- Agent响应: ---")
print(response_multi.get("output", "没有找到输出。"))
print("-" * 30 + "\n")
3 反思模式¶
位置:agent_learn/agent_types/C03_ReflectionPattern.py
from langchain_openai import ChatOpenAI
from langchain_core.prompts import ChatPromptTemplate
from langchain_core.output_parsers import StrOutputParser
from agent_learn.config import Config
conf = Config()
# 1.创建模型
llm = ChatOpenAI(base_url=conf.base_url,
api_key=conf.api_key,
model=conf.model_name,
temperature=0.1)
# 3.初始响应 Prompt: 用于生成第一次的回答
initial_response_prompt = ChatPromptTemplate.from_template(
"请根据以下问题给出你的初步回答: {question}"
)
initial_response_chain = initial_response_prompt | llm | StrOutputParser()
# 4.反思 Prompt: 用于接收用户反馈并优化回答
reflection_prompt = ChatPromptTemplate.from_template(
"""你是一个专业的、善于反思的AI助手。你之前给出了以下回答:
---
{previous_response}
---
现在,你收到了用户对你的回答给出的反馈:
---
{user_feedback}
---
请根据用户的反馈,认真反思你之前的回答,并生成一个更准确、更完善的新回答。
新回答:"""
)
reflection_chain = reflection_prompt | llm | StrOutputParser()
# 5.模拟反射过程
def reflect_and_refine(query: str, feedback: str):
"""模拟一个完整的反射过程,从初始响应到优化后的响应。"""
print("--- 启动反射模式 ---")
print(f"用户查询: {query}")
# LLM 生成初步响应
print("\n生成初步响应...")
initial_response = initial_response_chain.invoke({"question": query})
print(f"LLM 初步响应:\n{initial_response}")
# 模拟用户反馈
print(f"\n用户反馈:\n{feedback}")
# LLM 进行反思,并生成新的回答
print("\nLLM 正在反思并生成新响应...")
refined_response = reflection_chain.invoke({
"previous_response": initial_response,
"user_feedback": feedback
})
print("\n--- LLM 经过反思后的新响应 ---")
print(refined_response)
return refined_response
# 6.运行并测试
if __name__ == "__main__":
# 模拟用户查询
initial_question = "请用一句话介绍一下 LangChain。"
# 模拟用户反馈,指出初步回答的不足
user_feedback_text = "你的回答太简单了,请更详细地解释一下 LangChain 的核心概念,比如 Agent 和 Chain 的区别。"
# 运行反射过程
reflect_and_refine(initial_question, user_feedback_text)
4 规划模式¶
位置:agent_learn/agent_types/C04_PlanningPattern.py
from langchain_openai import ChatOpenAI
from langchain_core.tools import tool
from langchain_core.prompts import ChatPromptTemplate
from langchain_core.output_parsers import StrOutputParser
from langchain.agents import AgentExecutor, create_react_agent
from agent_learn.config import Config
conf = Config()
# 1.创建模型
llm = ChatOpenAI(base_url=conf.base_url,
api_key=conf.api_key,
model=conf.model_name,
temperature=0.1)
# 2.定义工具
@tool
def multiply(numbers_str: str) -> int:
"""用于计算两个整数的乘积。
参数:
numbers_str (str): 包含两个整数的字符串,用逗号分隔,例如:"100,25"。
返回:
int: 两个整数的乘积。
"""
print(f"正在执行乘法: {numbers_str}")
try:
a_str, b_str = numbers_str.split(',')
a = int(a_str.strip())
b = int(b_str.strip())
return a * b
except ValueError:
return "输入的格式不正确,请确保是两个用逗号分隔的整数,例如:'100,25'"
@tool
def search_weather(city: str) -> str:
"""用于查询指定城市的实时天气。"""
print(f"正在查询天气: {city}")
if "北京" in city:
return "北京今天是晴天,气温25摄氏度。"
elif "上海" in city:
return "上海今天是阴天,有小雨,气温22摄氏度。"
else:
return f"抱歉,我没有'{city}'的天气信息。"
# 将工具列表放入一个变量
tools = [multiply, search_weather]
# 3.定义规划器 (Planner) 和执行者 (Executor) 的 Prompt
# 3.1 规划器的 Prompt
# 规划器的职责是分析用户任务,并将其分解成一系列简单的、可执行的子任务。
planner_prompt = ChatPromptTemplate.from_template(
"""你是一个任务规划师,你的工作是将用户提出的一个复杂任务分解成一系列清晰、可执行的步骤。
你的输出应该是一个简单的任务列表,每行一个任务。
例子:
用户任务: "请先查上海的天气,然后计算20乘以30。"
任务列表:
- 查找上海的天气
- 计算20乘以30的结果
用户任务: {user_input}
任务列表:
"""
)
# 规划器链,它只负责生成文本化的任务列表
planner_chain = planner_prompt | llm | StrOutputParser()
# 3.2 执行者的 Prompt
# 执行者的职责是执行单个任务。在这里,我们使用 ReAct 模式作为执行者,因为它能根据任务描述选择并调用正确的工具。
# 注意:我们使用一个简化版的 ReAct Prompt,因为它只需要处理单个任务。
executor_react_prompt_template = """你是一个专业的工具执行者,可以访问以下工具:
{tools}
根据你的思考(Thought)决定下一步的行动(Action)。你的行动必须遵循以下格式:
Thought: 我需要思考如何完成任务。
Action: [工具名称]
Action Input: [工具的输入参数,对于multiply工具,请使用'100,25'这样的格式]
可用的工具名称有: {tool_names}
当你获取了所有必要信息并可以给出最终答案时,请以以下格式结束:
Thought: 我已经有了最终答案。
Final Answer: [最终答案]
请执行以下任务:
{input}
{agent_scratchpad}
"""
executor_prompt = ChatPromptTemplate.from_template(executor_react_prompt_template)
# 4.创建 ReAct Agent 作为执行者
executor_agent = create_react_agent(llm, tools, executor_prompt)
executor_executor = AgentExecutor(
agent=executor_agent,
tools=tools,
verbose=True,
handle_parsing_errors=True # 启用错误处理,自动重试解析错误
)
# 5.定义并运行规划模式的工作流
def execute_planning_pattern(query: str):
print("--- 启动规划模式 ---")
# 规划器分解任务
print("\n规划器正在分解任务...")
plan = planner_chain.invoke({"user_input": query})
tasks = [task.strip() for task in plan.split('\n') if task.strip()]
print("规划器生成的任务列表:")
for i, task in enumerate(tasks):
print(f" {i + 1}. {task}")
# 执行者逐一执行任务
print("\n执行者正在逐一执行任务...")
for i, task in enumerate(tasks):
print(f"\n--- 执行任务 {i + 1}: {task} ---")
executor_executor.invoke({"input": task})
print("\n--- 所有任务执行完毕!---")
if __name__ == "__main__":
test_query = "请先计算 50 乘以 60 的结果,然后告诉我上海的天气怎么样?"
execute_planning_pattern(test_query)
5 多智能体模式¶
位置:agent_learn/agent_types/C05_MultiAgent.py
from langchain_core.prompts import ChatPromptTemplate, MessagesPlaceholder, SystemMessagePromptTemplate, \
HumanMessagePromptTemplate # 导入所有必需的 Prompt 类
from langchain_openai import ChatOpenAI
from langchain_core.tools import tool
from langchain.agents import AgentExecutor, create_tool_calling_agent
from langchain_core.output_parsers import StrOutputParser
from agent_learn.config import Config
conf = Config()
# 1.创建模型
llm = ChatOpenAI(base_url=conf.base_url,
api_key=conf.api_key,
model=conf.model_name,
temperature=0.1)
# 2.定义工具
# 2.1 计算工具
@tool
def multiply(a: int, b: int) -> int:
"""用于计算两个整数的乘积。
参数:
a (int): 第一个整数。
b (int): 第二个整数。
"""
print(f"\n[计算专家] -> 正在执行乘法: {a} * {b}")
return a * b
@tool
def add(a: int, b: int) -> int:
"""用于计算两个整数的和。
参数:
a (int): 第一个整数。
b (int): 第二个整数。
"""
print(f"\n[计算专家] -> 正在执行加法: {a} + {b}")
return a + b
# 2.2 信息查询工具
@tool
def search_weather(city: str) -> str:
"""用于查询指定城市的实时天气。"""
print(f"正在查询天气: {city}")
if "北京" in city:
return "北京今天是晴天,气温25摄氏度。"
elif "上海" in city:
return "上海今天是阴天,有小雨,气温22摄氏度。"
else:
return f"抱歉,我没有'{city}'的天气信息。"
@tool
def get_current_date() -> str:
"""用于获取当前日期。"""
print("\n[信息专家] -> 正在获取当前日期...")
import datetime
return datetime.date.today().strftime("%Y年%m月%d日")
# 3 创建两个独立的 Agent
# 3.1 创建“计算专家” Agent
math_tools = [multiply, add]
# 创建完整的 Tool Calling Prompt
# 这包括一个系统消息,一个用户消息占位符,以及一个 Agent 中间思考过程的占位符。
math_prompt = ChatPromptTemplate.from_messages([
SystemMessagePromptTemplate.from_template("你是一个强大的数学计算专家,可以访问和使用各种数学工具。"),
HumanMessagePromptTemplate.from_template("{input}"),
MessagesPlaceholder(variable_name="agent_scratchpad")
])
# 创建 math_Agent
math_agent = create_tool_calling_agent(llm, math_tools, math_prompt)
# 创建 math Agent Executor
math_executor = AgentExecutor(
agent=math_agent,
tools=math_tools,
verbose=True
)
# 3.2 创建“信息专家” Agent
info_tools = [search_weather, get_current_date]
# 手动创建完整的 Tool Calling Prompt
info_prompt = ChatPromptTemplate.from_messages([
SystemMessagePromptTemplate.from_template("你是一个强大的信息查询专家,可以访问和使用各种查询工具。"),
HumanMessagePromptTemplate.from_template("{input}"),
MessagesPlaceholder(variable_name="agent_scratchpad")
])
# 创建 info Agent
info_agent = create_tool_calling_agent(llm, info_tools, info_prompt)
# 创建 info Agent Executor
info_executor = AgentExecutor(
agent=info_agent,
tools=info_tools,
verbose=True
)
# 4.协调和总结工作流
def multi_agent_workflow(query: str, math_task: str, info_task: str):
print("--- 启动多智能体协作流程 ---")
print(f"\n用户原始请求: {query}")
# 4.1 让“计算专家”执行任务
print("\n[主程序] -> 将任务分配给计算专家...")
math_result = math_executor.invoke({"input": math_task}).get("output")
print(f"\n[主程序] -> 计算专家返回结果: {math_result}")
# 4.2 让“信息专家”执行任务
print("\n[主程序] -> 将任务分配给信息专家...")
info_result = info_executor.invoke({"input": info_task}).get("output")
print(f"\n[主程序] -> 信息专家返回结果: {info_result}")
# 4.3 使用 LLM 进行最终结果总结
print("\n[主程序] -> 使用大模型进行最终总结...")
summarize_prompt = ChatPromptTemplate.from_messages([
("system", "你是一个善于总结和整合信息的助手。请根据以下信息,为用户原始请求生成一个完整的回答。"),
("human",
f"用户请求: {query}\n\n计算结果: {math_result}\n\n信息查询结果: {info_result}\n\n请整合以上信息,生成一个连贯的最终回答。")
])
summarize_chain = summarize_prompt | llm | StrOutputParser()
final_answer = summarize_chain.invoke({"query": query})
print("\n--- 协作流程已完成!---")
print(f"最终综合回答:\n{final_answer}")
return final_answer
if __name__ == "__main__":
# 定义用户原始请求和分配给每个Agent的子任务
original_query = "请先计算 25 乘以 4,然后告诉我北京今天的天气和当前日期。"
math_task = "计算 25 乘以 4"
info_task = "查询北京今天的天气和当前日期"
# 启动工作流
multi_agent_workflow(original_query, math_task, info_task)
本节小结¶
本部分介绍了什么是agent与agent的五种模式。